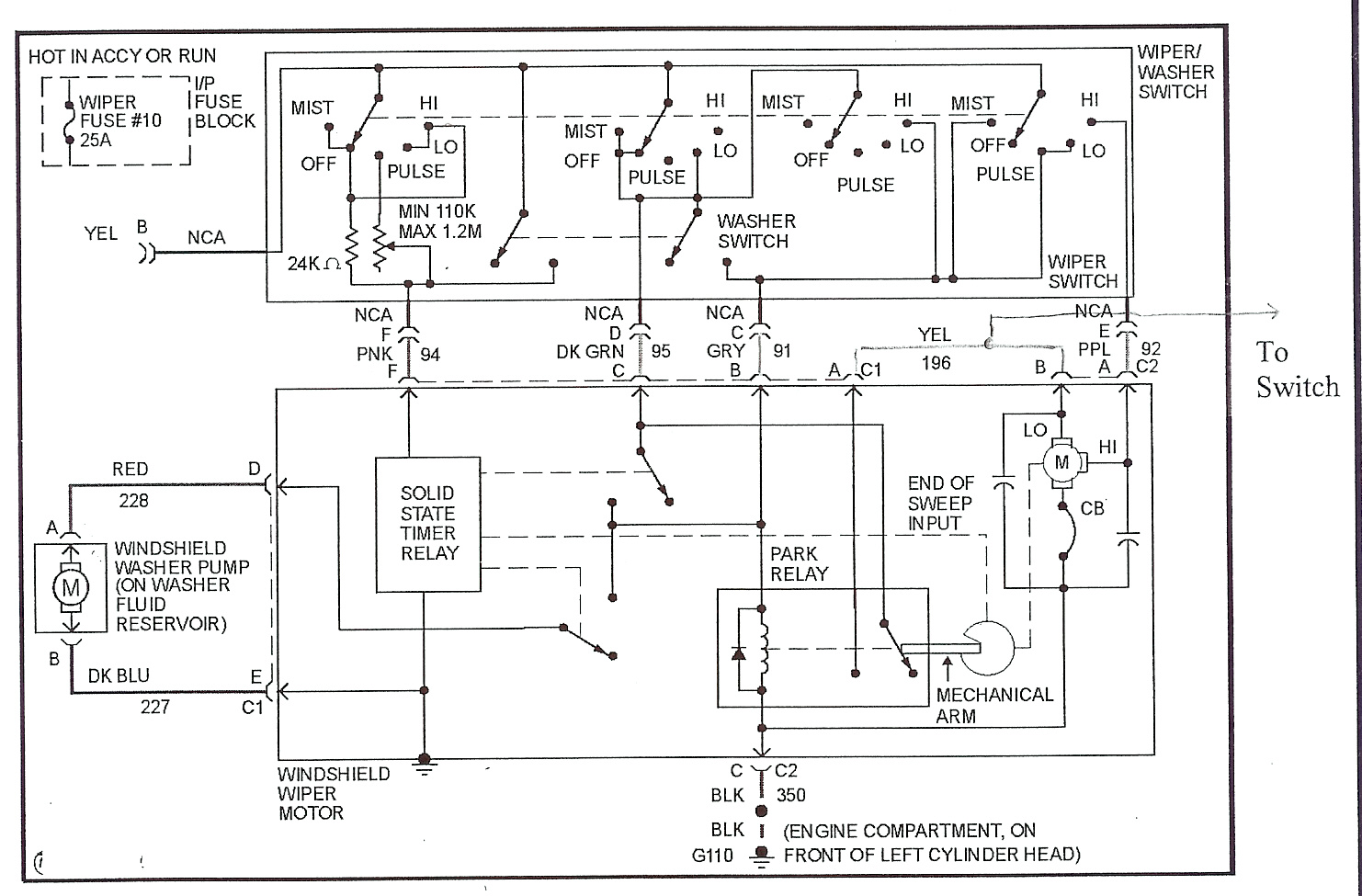
Intermittent Rear Wiper Mod.
Don't need to show where I mounted relay and switch as its owners preference on where they want to install them. I mounted the relay behind the rear wiper switch on my 91 wagon as there is a pocket with enough space to handle both my alarm rear hatch release relay and the wiper relay. I put the switch in where the trunk switch would be on a sedan

